每天吃透一条产业链——再生水







一天吃透一条产业链:再生水
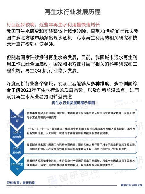
我国再生水研究和实践整体上起步较晚,直到20世纪80年代末,我国许多北方城市批评出现水污水再生利用的相关研究和技术,才真正得到广泛关注。
在随着国家陆续推进再生水的发展,目前我国城市污水再生利用工作已经全面启动,国家和发展都开展了相关的科学研究和工程实践,再生水利用行业稳步发展
今天和大家一起来逐步了解再生水产业链,共同分享共同进步
每天吃透一条产业链——再生水







一天吃透一条产业链:再生水
我国再生水研究和实践整体上起步较晚,直到20世纪80年代末,我国许多北方城市批评出现水污水再生利用的相关研究和技术,才真正得到广泛关注。
在随着国家陆续推进再生水的发展,目前我国城市污水再生利用工作已经全面启动,国家和发展都开展了相关的科学研究和工程实践,再生水利用行业稳步发展
今天和大家一起来逐步了解再生水产业链,共同分享共同进步
古英语里的秋天是Fall还是Autumn——每天进步一点点 本文图片来源于版权方,任何网站、报刊、电视台、公司、组织、个人未经版权方许可,不得部分或全部使用 还记得我们小时候学的...
当你有件皮草外套,不知如何搭配,时髦女人酷飒风搭配来了...
出行注意!4月8日起,福州156路公交线路有调整 关于变更156路公交线路的公告 为填补六和路、程池路、超功路等路段公交线网空白,方便周边群众出行,从2024年4月8日起变更156路公交线...
“我手绘我心,共抒爱国情”——开封七中开展“为祖国母亲七十华诞献礼”手抄 报展评活动 开封网讯 通讯员丁娇报道 为传承红色基因,激发少先队员的爱国热情,同时为队员们提供...
(外代一线)塞内加尔“玫瑰湖”变绿 塞内加尔雷特巴湖位于塞内加尔首都达喀尔北部,因湖中生长的嗜盐微生物作用,在特定的季节和阳光照射条件下,湖水呈玫瑰色,因而得名“玫...
48种麻辣口味菜的做法及配料,麻辣家常菜食谱菜单的做法教程大全 每天分享家常菜的菜单及做法,由于篇幅有限今天先分享13种!其余的在后面文章! 下面是麻辣豆皮,麻辣拌,麻辣...
【网警提醒】朋友圈发3条广告,每天稳赚30元? 你身边有没有这样的朋友 一直在朋友圈内发各种商品广告 还信誓旦旦这样就能轻松 赚钱 他们说 零成本创业,每天转发3条广告就能拿到...
最冷门的三大小生意,年入百万 有人做生意年入百万,大家可以看到,有人默默无闻,感觉都是冷门生意,却早已年入百万。 一、内衣店 内衣店 现在内衣加盟市场,一家店铺售出的单...
姚苏蓉简单活 抄经度苦难者20年 姚苏蓉在第30届金马颁奖典礼上演唱,表情、歌声投入动人。(资料照片) 曾以〈今天不回家〉红遍华人区的姚苏蓉,最后一次演出是在「金马30」,...
新疆队CBA惊艳逆袭:从第17到争冠强队的崛起 在刚刚结束的CBA第一阶段比赛中,新疆队以8胜2负的傲人战绩位列联赛第二,成为本赛季的一匹黑马。 这个成绩让新疆队获得了广泛关注,...
王安宇片场秀宋祖儿唇印,抓辫亲吻太甜蜜,网友:我也想要亲亲 11月21日,电视剧《陪你逐风飞翔》官方账号在社交平台上更新一则花絮,曝光演员宋祖儿与王安宇的拍摄日常,两人...
特朗普亲口承认,美军用不少武器是中国造,也就他敢说这句话 背景 2025年1月22日,特朗普在签署延长TikTok禁令的采访中,意外曝出美军使用大量中国制造武器。这一言论引发了白宫记...
唐玄宗的原配皇后—王皇后 大家好,我们都知道唐玄宗是一个很多情的人,前期十分宠爱赵和丽妃,中期十分宠爱武惠妃,在晚年时期又爱上了杨贵妃,但是他一生只立了一名皇后(其...
昙花一现的王莽改制 大家都知道,在西汉与东汉之间曾经存在过短暂的新朝。新朝的建立者便是王莽。 公元8年,外戚王莽通过符命禅让的方式做了皇帝,改国号为“新”。为了缓和尖...
史上最强生物在《方舟生存进化》中出现,霸王龙禁不住它咬一口 关于史上最强生物,哪怕是科学界也都有不一样的看法,因为地球的年龄实在是太大了,40多亿年的历史没有谁能确切...
“六根清净”究竟指的是哪六根? 六根清净本是佛教用语。佛教以眼、耳、鼻、舌、身、意为六根,色、声、香、味、触、法为六尘,认为六根与六尘相接,就会产生种种贪欲、烦恼乃...
“百善孝为先”的真意|孝,容易;顺,很难 “百善孝为先”的真意|孝,容易;顺,很难 “百善孝为先”为中华民族千年古训。孝,是中国人基本道德准则。 人们常以“挺孝顺”夸...
总有一个理由会让你爱上牟平 牟平,美得让人心醉;牟平,令人舍不得离开;不仅在烟台、在胶东甚至在全国也有喜爱她的大批粉丝,让我们一起揭开牟平神秘的面纱,看看她独特的魅...
用了这么多年Word,还不知道分隔符是啥? 分隔符在文档排版是非常重要的,但仍然有很多人不懂得这个分隔符的用法,本期与大家详细分享相关的用法。 1、分隔符的类型 分隔符可以...
下川岛旅游攻略必去景点 下川岛旅游攻略必去景点。 下川岛是广东省的旅游开发综合试验区,位于台山市南部,是一个海岛镇。全镇总面积98.68平方公里,海岸线长187公里。 下川岛旅...